■お客様が事業の興亡を握っている
商品力(P)と販売力(Q)をつけましょう。注文を受ける数量も、価格も大事なことはすべて、お客様が握っているからです。極めて少ない、特定少数のお客様を相手にしています。
お客様の要求どおりに、あなたの会社の態勢をつくり上げていくのが課題であり、お客様との関係をより密着してつくり上げていくことこそ繁栄の条件です。
他の競争相手よりも、お客様に与えるインパクトの強い信頼性を売っていかなければなりません。
優れた受注事業の会社の条件は、たとえば以下のことが挙げられます。
①絶対に間違いのない品質・ノウハウを持つ
②遅れない納期
③他より安い価格
④安心・信頼性
⑤社長ならびに営業マンと、お客様との人間関係の密着度が高い
⑥特定の地域、業界・業種に絞ってお客様を増やしている
受注事業の繁栄は、商品力・サービス力・技術力・ビジネスモデルで差別化することですが、それが難しい場合は、現在のお客様に新しいお客様を追加していかなければ実現できません。
たとえ、どんなに安定性が高くとも、です。
「新規開拓」です。
そして受注事業の新規開拓は、競争相手のお客様を奪い取る以外に、方法はありません。
技術や品質・ノウハウや値段の差に明確な幅があれば決着はつきますが、それらに差がなく同等であれば、それは奪い取る戦略の進んだほうが勝つということです。
受注事業の競争事項は、以下のことが考えられます。
- ①値段
- ②技術や品質や企画やサービス
- ③お客様との人間関係、人間的なつながりの濃淡、コネ、紹介、顔、お客様の都合
- ④お客様に嫌われない
このうち、どれ1つをとっても、競争相手よりも弱ければ当然負けることとなります。
■固定費用が高いので「単位当たり」という観点をもつ
受注事業は、一般的に変動費が少なく(原材料費だけという場合が圧倒的に多い)、加工賃・技術費・企画費という固定費要素を強調して売りものにしている事業が多いのです。
「設備投資型」「労働集約型」「頭脳切り売り型」といった、固定費で落ちる科目にかたよって商売をしている事業が大半を占めています。
人間が財産だという考え方から、人件費科目配分が非常に高いのが特色です。
ですから、変動費が少なく粗利益が多いのですが、見込事業と違ってその粗利益の配分がまた多いという特徴があります。
固定的費用が高く、結局、経常利益段階になると儲かっていない会社が多いのです。
受注事業で儲けようと思うならば、「単位当たり」という思想・着眼点が大切です。
たとえば以下の方法が考えられます。
①これまで、8時間働いていたのを24時間にし、単純に3倍の利益を得る
②無人化・省力化により24時間、年中無休で機材を稼働して利益を得る
③「一人当たり経費」を分析して、高い人件費をパートに置き換え、賞与・福利厚生費・家賃を節約して固定費を下げる
④単純に値上げする
これらは、繁栄の条件だけでなく、赤字体質に陥らない条件でもあります。
受注事業がバランスを崩すのは(赤字転落)、必達売上高の未達成です。受注事業にとっては、売上高の未達成は、固定費を削る以外に逃げ道はないのです。
もともと変動費は低いのです。
わかってください。
そして材料費の値上げです。これを売価に転化できない事態です。
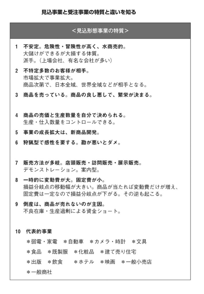
以上のように、見込形態の事業は「商品が生命」ですので、商品別販売計画を立ててから、お客様別販売計画を立てます。
受注形態の事業は「お客様が生命」ですから、まずお客様別販売計画を立て、商品別販売計画を立てることをお勧めいたします。
第1部で書きましたが、商品別販売計画は社長が作成します。
商品別販売計画により売上計画が変われば、商品別販売計画の数字に全体の利益計画の数字を修正します。


コメント